About Us
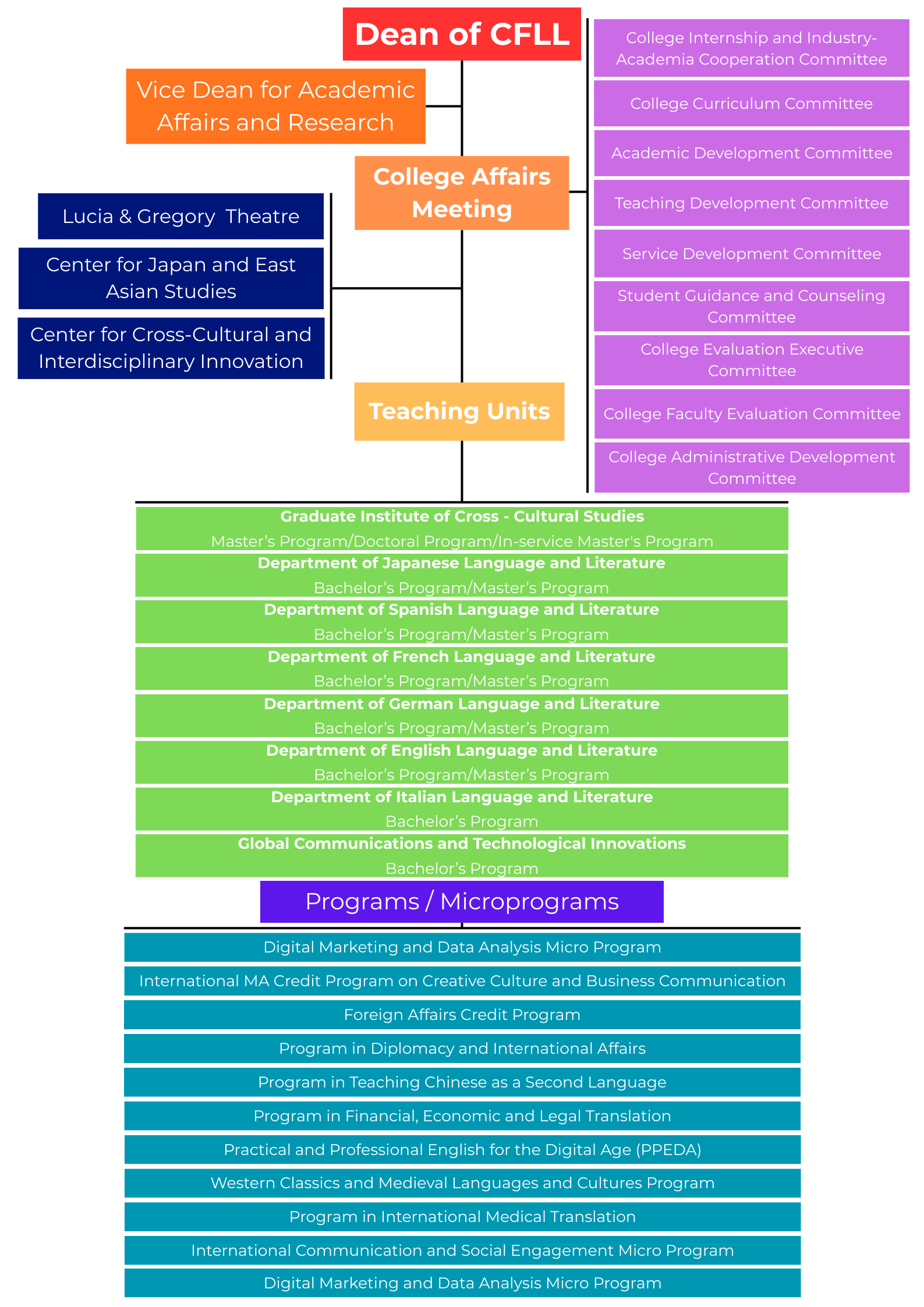
Dean Vice Dean of Research and Teaching Vice Dean of College Promotion and Development Previous Deans and Vice Deans Purpose and Objectives Features Vision Academic Units Map & Direction Organization Chart CFL Badge & Flag CFL Schedule Brief History of College of Foreign Languages and LiteraturesOrganization Chart
![]()
